Portal do Governo Brasileiro
Atualize sua Barra de Governo
Ir para conteúdo
1
Ir para menu
2
Ir para busca
3
Ir para rodapé
4
Acessibilidade
Alto contraste
Mapa do Site
UFRPE
UNIVERSIDADE FEDERAL RURAL DE PERNAMBUCO
Ministério da Educação
Buscar
Buscar
Serviços Digitais
SIG@
SIGS
AVA
Contato e funcionamento
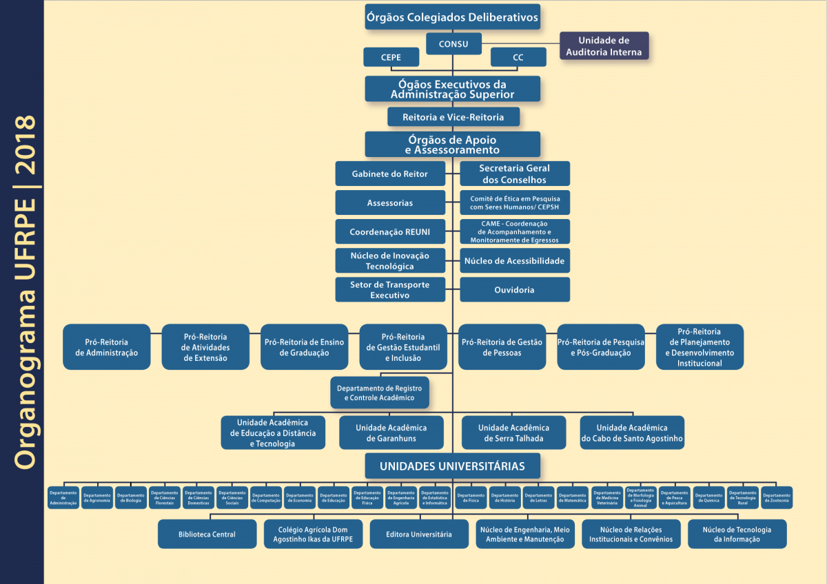
Proplan em 5 minutos explica sobre organogramas
Postado por ascom em sex, 10/01/2020 - 10:51
JavaScript não suportado
JavaScript não suportado